守护与荣耀《阴阳师》顺位寮养成攻略!
阴阳寮,因共同的信念集结,为荣誉与守护而战。如点点星火般密布于平安京版图上,众多阴阳师寮该如何在百舸争流的顺位榜中,展露头角、发展壮大呢?今天,寮办特地请来梅之寒区顺位阴阳寮“故人居”的会长--戚寒衣大人,为大家讲述顺位寮养成的经验心得。
【故人居简介】
故人居,坐标梅之寒,组建于2016年11月,作为一个老寮,风雨中走来承载了太多的历程和记忆。初心是给仍在阴阳师里的朋友提供一个栖息的家园,两年之后,这份初心依旧未改。期间,也曾先后融合了很多个不同的寮和各方过来的朋友,带着众人的期希和寮与寮之间的理想传承,故人居走到今天,崽战榜独占鳌头,斗技榜长居第一,成为梅之寒唯一的三榜登顶阴阳寮。
会长:戚寒衣。副会长:二月、墨白、流年、三月。
寮语录:与君初相识,犹如故人归。
【管理岗位选任】
为了避免管理岗位的紧缺和发展瓶颈,故人居的管理岗位选任一直遵循着宁缺毋滥的原则,以此来保证寮的稳定发展。目前八级寮除了会长职位外,还可以再设七名副会,我的建议是寮内事务分工安排好后,如果有空缺,把位置留给以后可能会发生的一些转折和革新。例如进行一次较大的群体合并,要为对方留出一个管理位置出来;再如,寮内涌现出一个表现突出(内务、宣传、招募等方面)又对寮有促进作用的成员,在考察一段时间后,也可以成为管理后备人选。
在我们寮内,通常在选任副会的时候会现在寮内和群里发起招募公告,再将报名的成员放进管理议事群里,以匿名投票的形式进行票选,得票多的那个人将担任副会;最后,我们将发公告进行全寮公示。
【管理分工方式】
工作可以交叠,但要有一定的区分。
日常:逢魔、寮30、麒麟、道馆,突破、BUFF和礼包看谁方便谁开谁续谁买。
分工:会长负责寮整体的运筹帷幄、人员招募、重大事务对外交涉、寮活动方案的起草制定、寮文化的宣传和制作。
副会长分工:
流年负责寮内突破、BUFF、麒麟、道馆选取、退治、宴会开启等;
墨白也负责上述寮内事务,和流年一起在做,谁忙的话,就由另一个补缺;
三月负责麒麟道馆开启时,群消息提醒寮众,晚上也会群消息提醒一下寮友完成寮日常任务;
二月负责寮内周报表的制定,人员出入情况报备。
至于线上有新成员入寮申请、人员替换时,则由大家共同处理,管理分工虽不同,寮内大小事情,每个管理都清清楚楚、独当一面。
【活动时间安排】
每个寮的情况不一样,以下是故人居的活动时间安排,仅供参考。
麒麟、阴界与道馆时间:
周一至周四:综合成员的时间安排,定在19:05准时开麒麟,道馆紧随前后。
周五至周日:19:00准时开道馆。
周六:19:00开道馆,跟着开退治,再跟着开宴会。其余时间自由活动。周六活动最多,我们这边是一次性连续打完,时间越分散,参与进去的人越少,先把道馆攻破,退治和宴会基本就挂机模式很休闲的做完了。
周日:19:00开道馆,跟着开宴会。其余时间自由活动。
注:麒麟道馆时间段,根据自己时间自由选择参不参与,不作硬性要求;鼓励参与退治,因为给的勋章很可观。
突破时间:
一般早上开,当天没发现高勋章寮的时候,会根据斗技榜顺位寮的排序变动,来决定当时开启或是推迟开启。
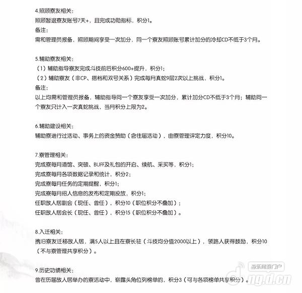
【寮积分制度】
在制定寮积分制度方案的时候,有三点是基准。一是方案的可行性,二是执行过程的易操作性,三是要符合大范围的适用程度。
比如我们寮就是积分兑换的三种物品都会被印上寮的logo,徽章为最高奖励,物品的价值可能微乎其微,我们的出发点是,有一天游戏可能不在了,故人也走远了,这些东西可以留在身边,当作一个往日时光的念想。
【阴阳寮顺位分析】
目前来说,个人感觉各区服尖端的顺位寮大体呈现四种形态:第一种是福利型公会,第二种是会长全能型公会,第三种是会长咸鱼、某一两个副会全能型公会,第四种是分工明确型公会。
分开来说,第一种公会以福利作为吸引力,定期提供各种冲榜的动力和奖励,这种公会短期内可以快速集聚一大批的活跃及斗技玩家,提升显著。若继续沿此道路发展,则可以吸引更多的玩家继续前行,但弊端是,一旦资金链断开脱离物质奖励,寮排位会迅速崩塌,寮众散的也快,因为没有多少情感基础和对寮的羁绊。
第二种和第三种属于一种类型,寮里的会长如果十项全能,那么副会则一身轻松,反之亦是。这类的管理,什么事情都是亲力亲为,帮寮友做寮30、打真蛇、刷御魂,但在人员的更替上经常会面临着难以抉择的境地。当寮发展到一定阶段后,尽管寮友很拥戴这类的管理,但是管理员自身要保持大量的热情并耗费大量的精力,弊端和隐患是可能在顶不住重担和压力的时候会突然崩溃弃坑。
第四种是各个管理员的分工公开明确,互相独立,又可以互相交叠,部分管理职责因故空缺时其他管理可以兼顾分担,每一个寮管理都有能力单独维系寮的平稳运行。拿故人居来说,在管理员分工的时候,我让几个副会先挑范围,没人挑的那部分由我来做,部分需要机动性的工作是由我们几个会长在议事群里一起进行,随时响应通报,各个管理员一目了然,对寮内情况几乎全都了解。无人接手的工作,比如令人头大的招募成员、寮活动方案的起草制定、寮文化周边设计制作,都是由我来做。这种公会综合来说比较稳定,弊端是较为耗费人力心力。
以上的管理经验都基于一个较为重要的前提,即会长的放权与寮内的自由气息。寮和群一定要允许有不同声音的出现,采纳所有对寮有促进意义的建议。这样的氛围一旦形式,在管理群内部议事的时候,不合理的方案和处事,就会有其他管理及时站出来提出修改完善意见或制止。公会不是一个人的,管理也没有特殊权势,所有的一切,都是基于对寮氛围的营造和寮友之间的羁绊。说白了,管理就是甘于奉献的热心朋友。
【顺位冲榜活动】
活动对象:分为由“寮内成员组成的内群”和“交流群内所有成员组成的外群”两部分。
在冲榜筹备期,我们为交流群所有成员提前准备了40道趣味抢答题,内容围绕阴阳师和寮内成员的故事内容展开竞答。这些题目分别交给8个不同的管理进行提问,目的是让每个管理都参与互动,也是让新入寮和元老成员们一起在活动中认识彼此,熟悉彼此。
同时我们为寮内成员统计了冲榜活动的四项排名,各取表现突出的前十,尽量做到全覆盖。从周贡献度(日常任务、逢魔、道馆等综合积分)、斗技排名(周末结束后梅区名次)、成长度(给萌新和新入寮的朋友提供的,如某寮友从萌新分段1000稳步上升至2000等等)、稳定度(给陪伴寮走过风风雨雨的元老们预留的)四方面择优。
【沉淀回顾及感言】
一个寮的组建、兴起、发展与维护,绝不是某一两个人的努力成果,在漫长的养成过程中,凝聚了无数曾任、现任寮友的付出和管理员的无私奉献,是群体成员共同的心血结晶。
我始终认为,在我们这边,副会在寮里起到了至关重要的作用,没有他们,也不可能有寮砥砺前行的历程。
没有一辈子的游戏,但有一辈子的朋友。
通过一个平台,所认识到的朋友、有过的互动、结成的羁绊,远已超出平台本身带给我们的意义。
原来阴阳寮的温暖与欢笑,离不开各位阴阳师在幕后付出的心血与智慧,正如平安京世界的祥和也离不开各位阴阳师的长久守护。
【关于《阴阳师》手游】
网易自研旗舰级IP,唯美空灵的和风写意,经典的半即时回合制RPG,卡牌收集、养成,基于LBS技术的社交PK,新番剧情跌宕起伏,上百种式神亟待觉醒。2018年9月19日二周年庆版本上线,美术风格全面迭代升级,高精度模型、式神点触系统逐步焕新,全新式神阶级“SP”重磅登场。3D唯美和风手游《阴阳师》等你展开神秘的奇幻之旅。
繁华的灯乐开启京都庆宴,霭隐胧月间,徒生异变,最盛大的百鬼夜行即将开启~4月15日,阴阳师新版本「百鬼夜话」开启! 全新式神:灯烬不熄,烛照阴阳。全新SP阶式神浮世青行灯降临平安京! 《BLEACH境·界》联动:阴阳碰撞,交织绮丽相遇,刀刃喧鸣,自穿界门归来的守护者,在此再度联结~《阴阳师》×TV动画《BLEACH境·界》限定联动第三弹开启,抓紧时间获取绝版限定SSR黑崎一护、绝版限定SR朽木露琪亚吧~ 全新皮肤:蟹姬新皮肤·海之大将、久次良活动限定皮肤·深海熔岩、黑崎一护绝版限定皮肤·守护之心、露琪亚绝版限定皮肤·初心未改 等全新皮肤正式上线! 全新福利:召唤式神享定向概率提升等多重福利,全平台新区「百鬼夜行」等待大人们共同开启![详情]






