《忘仙》4月23日合区维护公告
作者:来源:三省网发布时间:2015-04-23 09:34
亲爱的仙友:
大家好!
为了给众仙友打造更加热闹的修仙氛围,提供一个更加极致的修仙体验,4月23日下午,《忘仙》将再次启动合区操作!本期待合服务器包括:【天苍穹月】、【星辰天穹】、【鬼煞天惊】、【天极五刃】、【冰焰双绝】、【星耀乾坤】、【七星耀月】、【云罗山脉】,八组服务器合并为一组服务器【星河皓月】,望涉及到合区的仙友提前做好准备!
本次合区预计4月23日下午开启合区前维护,关闭部分功能;4月27日上午正式关闭待合服务器;4月29日上午完成合区操作开启合并后服务器。在此期间,还将有各种福利活动恭候大驾!具体细则如下:
合并服务器
【天苍穹月】、【星辰天穹】、【鬼煞天惊】、【天极五刃】、【冰焰双绝】、【星耀乾坤】、【七星耀月】、【云罗山脉】八组服务器合并后统一更名为【星河皓月】;
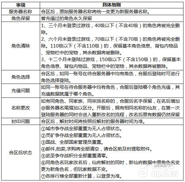
合区时间、活动安排
《忘仙》
2015年4月15日
大家好!
为了给众仙友打造更加热闹的修仙氛围,提供一个更加极致的修仙体验,4月23日下午,《忘仙》将再次启动合区操作!本期待合服务器包括:【天苍穹月】、【星辰天穹】、【鬼煞天惊】、【天极五刃】、【冰焰双绝】、【星耀乾坤】、【七星耀月】、【云罗山脉】,八组服务器合并为一组服务器【星河皓月】,望涉及到合区的仙友提前做好准备!
本次合区预计4月23日下午开启合区前维护,关闭部分功能;4月27日上午正式关闭待合服务器;4月29日上午完成合区操作开启合并后服务器。在此期间,还将有各种福利活动恭候大驾!具体细则如下:
合并服务器
【天苍穹月】、【星辰天穹】、【鬼煞天惊】、【天极五刃】、【冰焰双绝】、【星耀乾坤】、【七星耀月】、【云罗山脉】八组服务器合并后统一更名为【星河皓月】;
合区时间、活动安排
  
  
《忘仙》
2015年4月15日
《望仙》是一款大型回合制MMORPG仙侠风手游。 吸取经典回合战斗游戏精髓,极致丰富战斗体验。 城战、帮战、帮派结盟、仙境大战、论剑,热血激战无比刺激。 角色、宠物、技能巧妙搭配,永不厌倦的战斗体验。 独创城战模式,极具策略、团体配合性。 超精致完美画质; 最经典仙侠情节; 最可爱萌系宠物; 超丰富精彩好礼; 华丽壮阔的游戏场景、精致绝美的人物设计、酷炫技能效果、唯美中国风。[详情]


