《小小首富》首富‘踏春’活动
作者:来源:三省网发布时间:2020-03-12 00:34
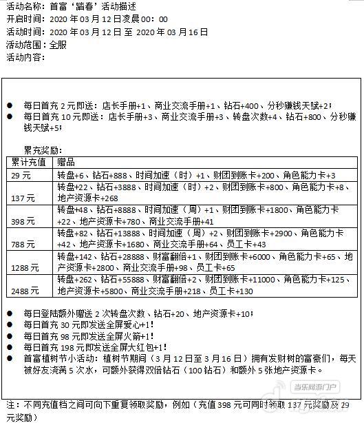
活动名称:首富‘踏春’活动描述
开启时间:2020年03月12日凌晨00:00
活动时间:2020年03月12日 至 2020年03月16日
活动范围:全服
活动内容:
小小首富是一款新式放置点击类手游,玩家将操作角色白手起家,群397548054,从最小的快递员做起。 慢慢赚钱,开烧烤店,机械厂,到核电站!白手起家走上巅峰! 新颖投资系统可以让你买下全国黄金地段!房价地价一手掌控! 高富帅的人生怎么能缺少萌宠和华丽豪宅?多样萌宠顶级豪宅! 还有抓小偷、雇佣经营、升级豪宅等刺激玩法,快来试试看吧! 选择角色,创建你的富豪帝国吧![详情]

